MoSES Engineering Services
MoSESEngineering Services

MoSES™           Project Consulting

English 

Deutsch

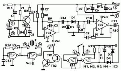
MoSES Ultrasonic ™

- Entwicklung und Produktion von kundenspezifischen Ultraschallsystemen für in-situ Reinigung,

- Entkalkung und Antifouling von Technologieanlagen für Chemie- und Lebensmittelindustrie.

- Die Verwendung von unseren Ultraschallsystemen verlängert die Reinigungs- und Wartungsperiode (z.B. für Wärmetauscher) und schützt gegen Verstopfung und Bewuchs

Project Team, Startup in ultrasonic equipment:

 

Leistungen im Bereich 

Projectmanagement, Produktdesign 

Ultrasonic cleaning, antifouling systems